找回密码
 注册

微信登录,快人一步

QQ登录

只需一步,快速开始

楼主: 张春丽0621

[求助] 外科洗手 来回冲洗

  [复制链接]
  • 打卡等级:热心大叔
  • 打卡总奖励:1334
  • 最近打卡:2025-09-11 08:10:08
发表于 2024-7-18 15:15 | 显示全部楼层
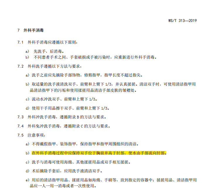
2019版《医务人员手卫生规范》中有提到

1721286812311_8446D7E1-9982-4843-A9A3-A860000467FA.png

1721286832344_2C3C1202-E7B7-4b60-9475-0DDB06F866AB.png
回复

使用道具 举报

  • 打卡等级:无名新人
  • 打卡总奖励:8
  • 最近打卡:2024-11-12 10:02:06
发表于 2024-7-26 09:31 | 显示全部楼层
路过学习了谢谢分享
回复

使用道具 举报

发表于 2024-9-4 11:41 | 显示全部楼层
遨游凡间 发表于 2024-7-10 17:09
外科洗手分两种方式,老师说的这个是外科冲洗法,最后需要冲洗会要求水流单一方向流动。如果采取的是外科 ...

老师,同意您说的观点。首先应区分外科洗手是冲洗法还是免冲洗法,区分是清洁双手的洗手还是使用手消毒液后的洗手
回复

使用道具 举报

您需要登录后才可以回帖 登录 | 注册 |

本版积分规则

关闭

站长推荐上一条 /1 下一条

快速回复 返回顶部 返回列表