找回密码
 注册

微信登录,快人一步

QQ登录

只需一步,快速开始

[原创] 手术一类切口不是甲级愈合,是不是属于感染。

   火... [复制链接]
发表于 2018-12-15 06:12 | 显示全部楼层
史科义123 发表于 2018-12-14 13:55
又增长了知识,谢谢万能的论坛老师们

万能的论坛
非常形象的比喻!!!
回复

使用道具 举报

  • 打卡等级:偶尔看看
  • 打卡总奖励:89
  • 最近打卡:2025-09-09 09:37:55
发表于 2018-12-18 14:16 | 显示全部楼层
甲级愈合换句话说就是功能恢复和术前没什么差别,而不是有没有感染的问题。
回复

使用道具 举报

发表于 2018-12-18 14:38 | 显示全部楼层
学习了,谢谢老师分享
回复

使用道具 举报

  • 打卡等级:偶尔看看
  • 打卡总奖励:34
  • 最近打卡:2025-08-17 07:58:05
发表于 2018-12-18 15:11 | 显示全部楼层

路过学习了,谢谢老师的分享。
回复

使用道具 举报

发表于 2018-12-18 16:19 | 显示全部楼层
路过学习了,谢谢分享!
回复

使用道具 举报

发表于 2018-12-18 17:01 | 显示全部楼层
又学到新的知识了,不过个人也认为切口愈合和手术部位感染不是必然联系,有很多自身因素在内
回复

使用道具 举报

发表于 2018-12-19 08:44 | 显示全部楼层
路过学习了,谢谢老师的分享
回复

使用道具 举报

  • 打卡等级:小镇青年
  • 打卡总奖励:459
  • 最近打卡:2025-06-25 08:31:59
发表于 2018-12-19 09:22 | 显示全部楼层
切口愈合情况与是否发生医院感染没有必然联系
回复

使用道具 举报

 楼主| 发表于 2018-12-19 09:25 | 显示全部楼层
谢谢老师解答,解决了困惑增加了知识。
回复

使用道具 举报

  • 打卡等级:偶尔看看
  • 打卡总奖励:66
  • 最近打卡:2025-09-10 08:39:45
发表于 2018-12-19 09:49 | 显示全部楼层
丙是化脓,是感染。其他的不确定
回复

使用道具 举报

发表于 2018-12-19 09:55 | 显示全部楼层
txyy_ygk 发表于 2018-12-13 16:00
不一定的!
除了甲级愈合,还有三种情况:
Ⅰ/乙:无菌切口/切口愈合欠佳——这种出院时还没有感染,但出 ...

也认为是这样的。                                    
回复

使用道具 举报

  • 打卡等级:热心大叔
  • 打卡总奖励:1258
  • 最近打卡:2025-06-02 18:46:09
发表于 2018-12-19 10:32 | 显示全部楼层
学习了,谢谢老师的分享。
回复

使用道具 举报

  • 打卡等级:热心大叔
  • 打卡总奖励:733
  • 最近打卡:2025-03-21 15:40:59
发表于 2018-12-19 13:11 | 显示全部楼层
路过学习了,感谢老师的分享。
回复

使用道具 举报

发表于 2018-12-19 13:59 | 显示全部楼层
谢谢老师,路过学习了
回复

使用道具 举报

  • 打卡等级:本地老炮
  • 打卡总奖励:2908
  • 最近打卡:2025-09-10 07:50:10
发表于 2018-12-19 14:33 | 显示全部楼层
学习了,谢谢老师分享!
回复

使用道具 举报

发表于 2018-12-19 14:44 | 显示全部楼层
txyy_ygk 发表于 2018-12-13 16:00
不一定的!
除了甲级愈合,还有三种情况:
Ⅰ/乙:无菌切口/切口愈合欠佳——这种出院时还没有感染,但出 ...

感谢老师的回复,路过学习了
回复

使用道具 举报

  • 打卡等级:热心大叔
  • 打卡总奖励:1033
  • 最近打卡:2025-09-13 13:54:54
发表于 2018-12-19 19:52 | 显示全部楼层
txyy_ygk 发表于 2018-12-13 16:00
不一定的!
除了甲级愈合,还有三种情况:
Ⅰ/乙:无菌切口/切口愈合欠佳——这种出院时还没有感染,但出 ...

谢谢老师的解答
回复

使用道具 举报

发表于 2018-12-19 20:01 | 显示全部楼层
不能这么界定,感染1111
回复

使用道具 举报

发表于 2018-12-20 05:25 | 显示全部楼层

路过学习,谢谢老师的分享。受益匪浅
回复

使用道具 举报

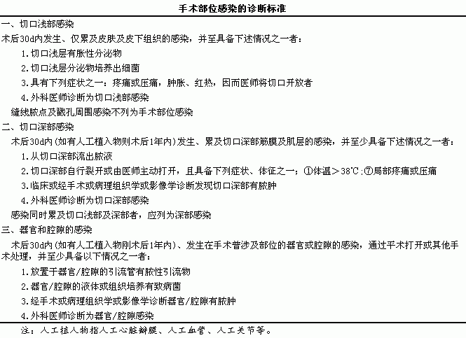
发表于 2018-12-20 08:17 | 显示全部楼层
切口部位感染诊断标准,你可以参考一下。

201109290405406706.gif
回复

使用道具 举报

您需要登录后才可以回帖 登录 | 注册 |

本版积分规则

关闭

站长推荐上一条 /1 下一条


快速回复 返回顶部 返回列表