找回密码
 注册

微信登录,快人一步

QQ登录

只需一步,快速开始

楼主: lyk

[资料] 中国消化内镜清洗消毒专家共识意见

 火.. [复制链接]
发表于 2015-3-24 15:32 | 显示全部楼层

2014中国消化内镜清洗消毒专家共识意见

本帖最后由 斜风细雨 于 2015-3-26 09:17 编辑

内镜清洗消毒技术操作规范(2004年版)》对我国软式内镜清洗消毒事业起到了很大的规范和推动作用。随着技术和观念的进步,内镜清洗消毒有了新的进展。参考国内外最新相关文献、指南及共识意见,结合我国实际情况,制定了我国消化内镜清洗消毒专家共识。


2014中国消化内镜清洗消毒专家共识意见

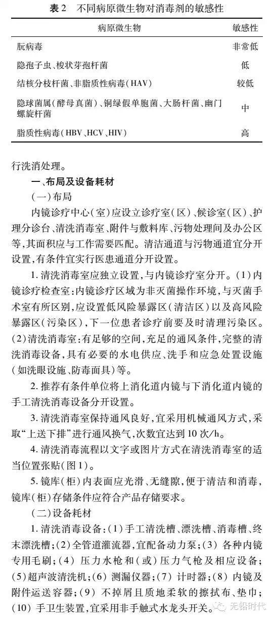
640.webp1.webp.jpg

640.webp2.webp.jpg
640.webp3.webp.jpg

640.webp4.webp (1).jpg
640.webp5.webp.jpg
640.webp6.webp.jpg
640.webp7.webp.jpg

640.webp9.webp.jpg
640.webp10.webp.jpg
640.webp11.webp.jpg

来源:中华消化内镜杂志



640.webp8.webp (1).jpg

评分

参与人数 2威望 +1 金币 +7 收起 理由
xiesq999 + 1 + 4 赞一个!
阡陌 + 3 感谢分享

查看全部评分

回复

使用道具 举报

发表于 2015-3-24 16:41 | 显示全部楼层
谢谢分享                                             
回复

使用道具 举报

发表于 2015-3-24 17:13 | 显示全部楼层
不是要制定标准吗?怎么变成共识了?
回复

使用道具 举报

发表于 2015-3-24 17:16 | 显示全部楼层
好像没完呀               
回复

使用道具 举报

发表于 2015-3-24 17:58 | 显示全部楼层
谢谢分享   
回复

使用道具 举报

  • 打卡等级:常驻代表
  • 打卡总奖励:161
  • 最近打卡:2025-05-07 15:18:26
发表于 2015-3-24 21:02 | 显示全部楼层
期待新的软式内镜清洗消毒规范出台,共识不能作为标准进行执行的。
回复

使用道具 举报

发表于 2015-3-25 09:56 | 显示全部楼层
谢谢老师!抢先学习!
回复

使用道具 举报

发表于 2015-3-25 09:56 | 显示全部楼层
谢谢老师分享            
回复

使用道具 举报

发表于 2015-3-25 10:29 | 显示全部楼层
新知识,学习了,谢谢分享
回复

使用道具 举报

  • 打卡等级:无名新人
  • 打卡总奖励:4
  • 最近打卡:2025-03-26 15:47:35
发表于 2015-3-25 11:05 | 显示全部楼层
非常感谢,https://bbs.sific.com.cn/thread-142393-1-1.html这个网址有pdf格式的
回复

使用道具 举报

发表于 2015-3-25 11:15 | 显示全部楼层
谢谢老师的分享,下载收藏了。
回复

使用道具 举报

发表于 2015-3-25 11:30 | 显示全部楼层
wjc1130 发表于 2015-3-25 11:05
非常感谢,https://bbs.sific.com.cn/thread-142393-1-1.html这个网址有pdf格式的

谢谢你,我弄了半天,编辑了好多次才成这个样子
回复

使用道具 举报

发表于 2015-3-25 11:35 | 显示全部楼层
期待新的内镜规范出台下发。路过学习谢谢!
回复

使用道具 举报

发表于 2015-3-25 11:40 | 显示全部楼层
啥时候才能出标准啊                     
回复

使用道具 举报

  • 打卡等级:热心大叔
  • 打卡总奖励:1258
  • 最近打卡:2025-06-02 18:46:09
发表于 2015-3-25 13:40 | 显示全部楼层
谢谢老师的资料分享,期待新的规范。
回复

使用道具 举报

发表于 2015-3-25 13:43 | 显示全部楼层
胃镜中心改造,先学习学习
回复

使用道具 举报

发表于 2015-3-25 14:20 | 显示全部楼层
谢谢老师分享,学习!
回复

使用道具 举报

发表于 2015-3-25 15:03 | 显示全部楼层
抢先一步学习,谢谢老师分享!
回复

使用道具 举报

发表于 2015-3-25 15:25 | 显示全部楼层
路过学习,谢谢老师。
回复

使用道具 举报

发表于 2015-3-25 16:18 | 显示全部楼层
路过学习,谢谢老师分享!
回复

使用道具 举报

您需要登录后才可以回帖 登录 | 注册 |

本版积分规则

关闭

站长推荐上一条 /1 下一条

快速回复 返回顶部 返回列表