找回密码
 注册

微信登录,快人一步

QQ登录

只需一步,快速开始

楼主: 狼头

天然耐药表

 火.. [复制链接]
  • 打卡等级:无名新人
  • 打卡总奖励:6
  • 最近打卡:2024-12-27 10:13:05
发表于 2014-4-10 14:57 | 显示全部楼层
飞越无限 发表于 2014-4-10 10:54
不是吧,我见过的很多报告单上都有天然耐药的啊。

呵呵,阡老师的意思大概是报告单中对于天然耐药的药物是不注明的。
回复

使用道具 举报

发表于 2014-4-10 15:38 | 显示全部楼层
我收集有一份,可以看下。

附录b-天然耐药-2013-3.doc (98 KB, 下载次数: 27)
回复

使用道具 举报

发表于 2014-4-10 16:13 | 显示全部楼层
下载学习了,谢谢老师!
回复

使用道具 举报

发表于 2014-4-10 16:26 | 显示全部楼层
可惜,下载不了,很想学习哎
回复

使用道具 举报

发表于 2014-4-10 17:14 | 显示全部楼层
      下载学习,谢谢!
回复

使用道具 举报

发表于 2014-4-10 21:19 | 显示全部楼层
不错的资料,感谢共享,谢谢!
回复

使用道具 举报

发表于 2014-4-10 21:48 | 显示全部楼层
老师是否能提供论文名称,我们可以以此为关键字进行检索
回复

使用道具 举报

发表于 2014-4-11 10:58 | 显示全部楼层
我们有微生物室,但是没开展药敏。路过学习了
回复

使用道具 举报

  • 打卡等级:热心大叔
  • 打卡总奖励:1258
  • 最近打卡:2025-06-02 18:46:09
发表于 2014-4-11 11:51 | 显示全部楼层
谢谢老师提供的新资料,学习了。
回复

使用道具 举报

发表于 2014-4-11 12:23 | 显示全部楼层
谢谢老师,这份表挺有用。
回复

使用道具 举报

发表于 2014-4-17 14:33 | 显示全部楼层
很好的资料,对指导临床合理用药很有帮助。谢谢啦
回复

使用道具 举报

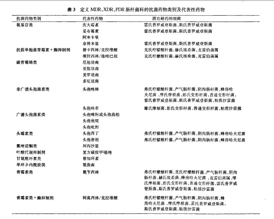
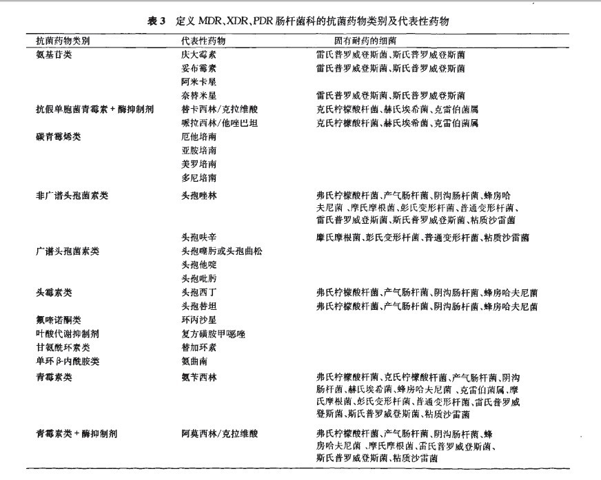
 楼主| 发表于 2014-4-18 14:23 | 显示全部楼层
再发一张表。在论文上看到了


11.jpg

11.jpg
回复

使用道具 举报

  • 打卡等级:常驻代表
  • 打卡总奖励:310
  • 最近打卡:2025-08-12 16:39:17
发表于 2014-4-21 11:26 | 显示全部楼层
谢谢楼主老师,这份表挺有用。
回复

使用道具 举报

发表于 2014-5-8 15:16 | 显示全部楼层
下载学习了,谢谢老师的分享
回复

使用道具 举报

发表于 2016-1-5 11:28 | 显示全部楼层
谢谢老师,分享了!!
回复

使用道具 举报

发表于 2016-1-5 11:32 | 显示全部楼层
下载学习了,谢谢老师的分享
回复

使用道具 举报

您需要登录后才可以回帖 登录 | 注册 |

本版积分规则

关闭

站长推荐上一条 /1 下一条

快速回复 返回顶部 返回列表